赤峰市人民政府
丨
赤峰市住房和城乡建设局
登录/注册
用户中心
部门网站导航
市发展和改革委员会
市教育局
市科学技术局
市工业和信息化局
市公安局
市民政局
市司法局
市财政局
市人力资源和社会保障局
市自然资源局
市生态环境局
市住房和城乡建设局
市交通运输局
市水利局
市农牧局
市商务局
市文化和旅游局
市卫生健康委员会
市退役军人事务局
市应急管理局
市审计局
市市场监督管理局
市统计局
市林业和草原局
市国防动员办公室
市医保局
市信访局
市民族事务委员会
市供销合作社
无障碍浏览
搜本站
搜本站
搜平台
网站首页
政务公开
公众参与
政务服务
专题专栏
网站首页
政务公开
公众参与
政务服务
专题专栏
首页
>
政务公开
>
通知公告
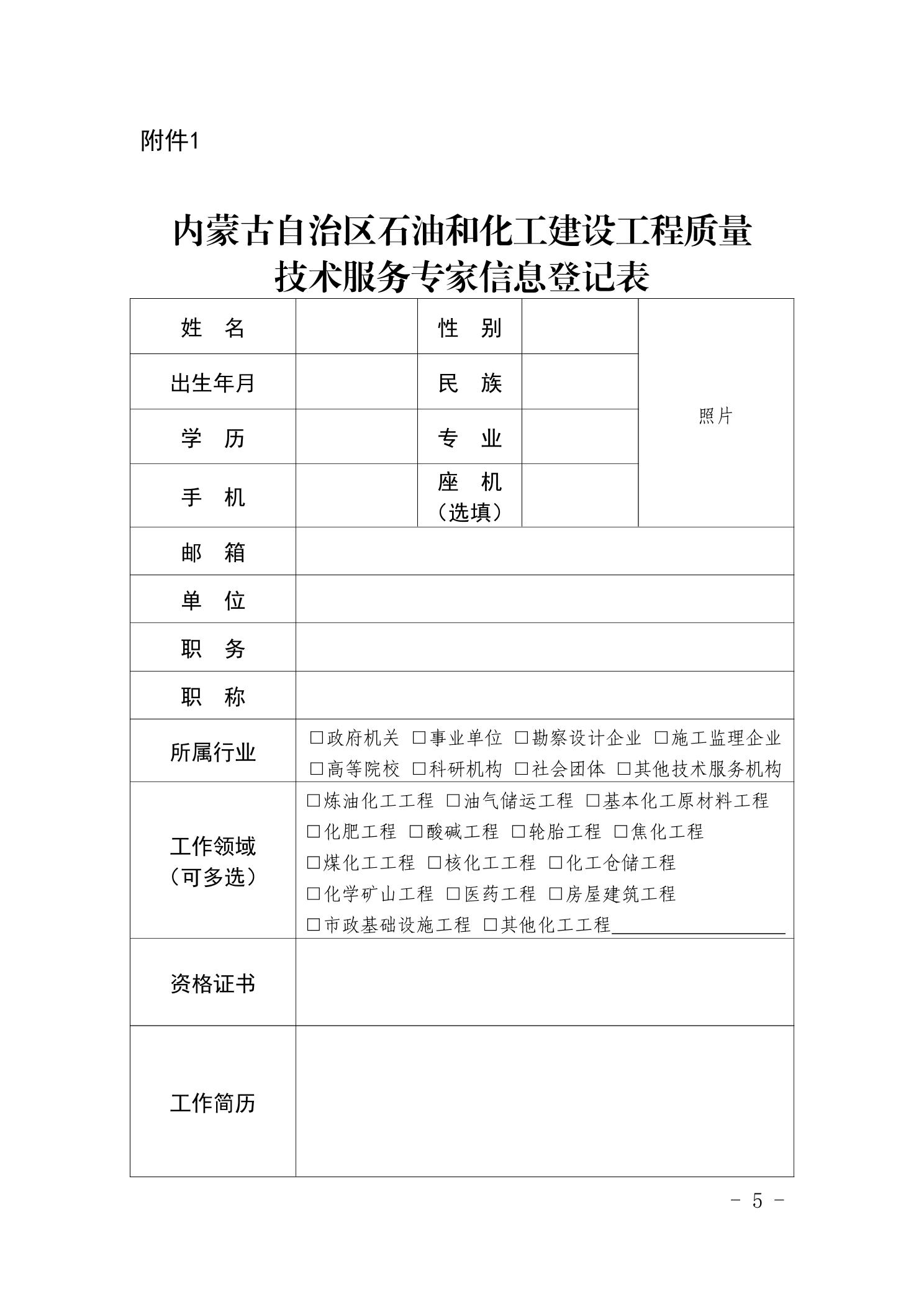
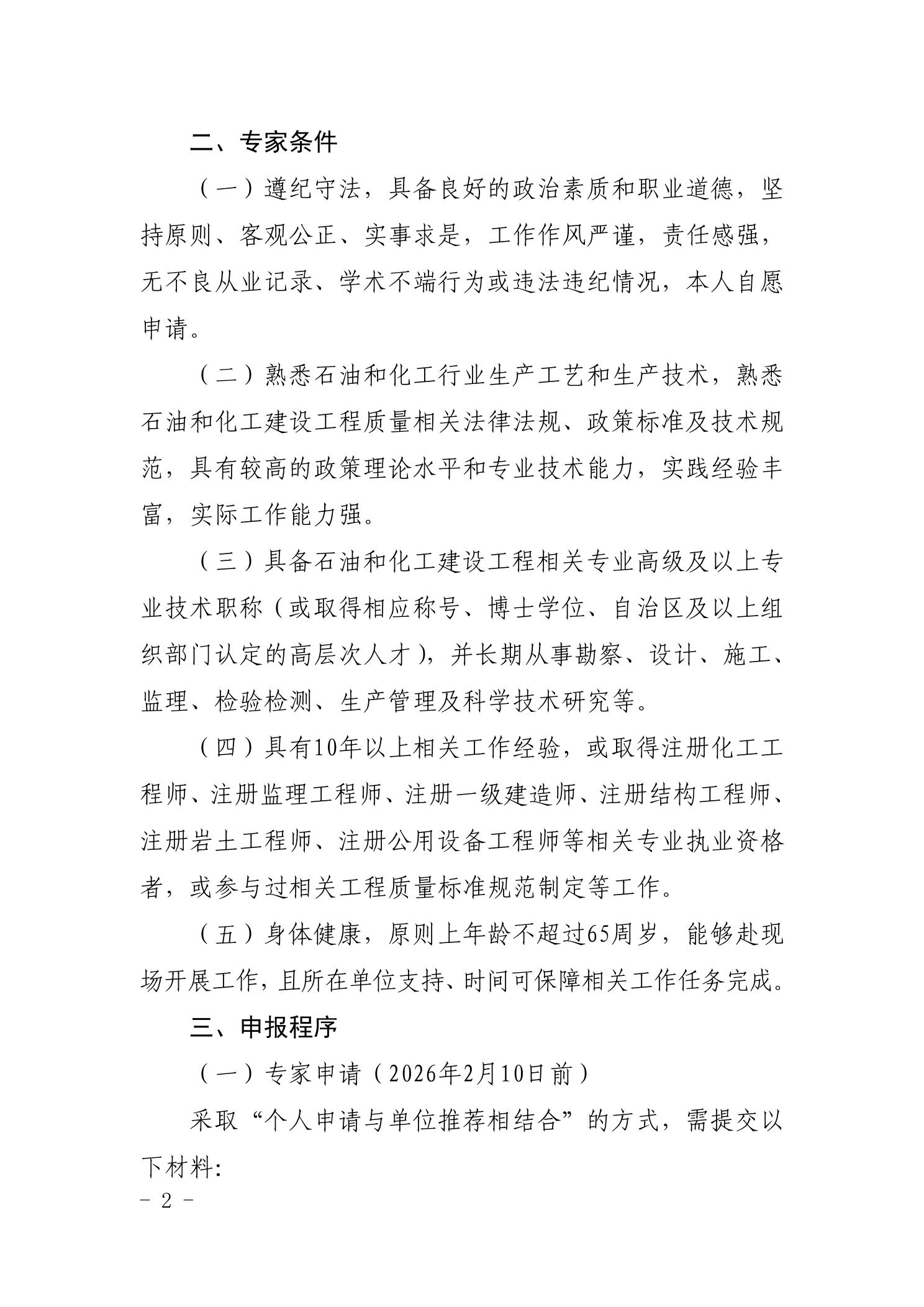
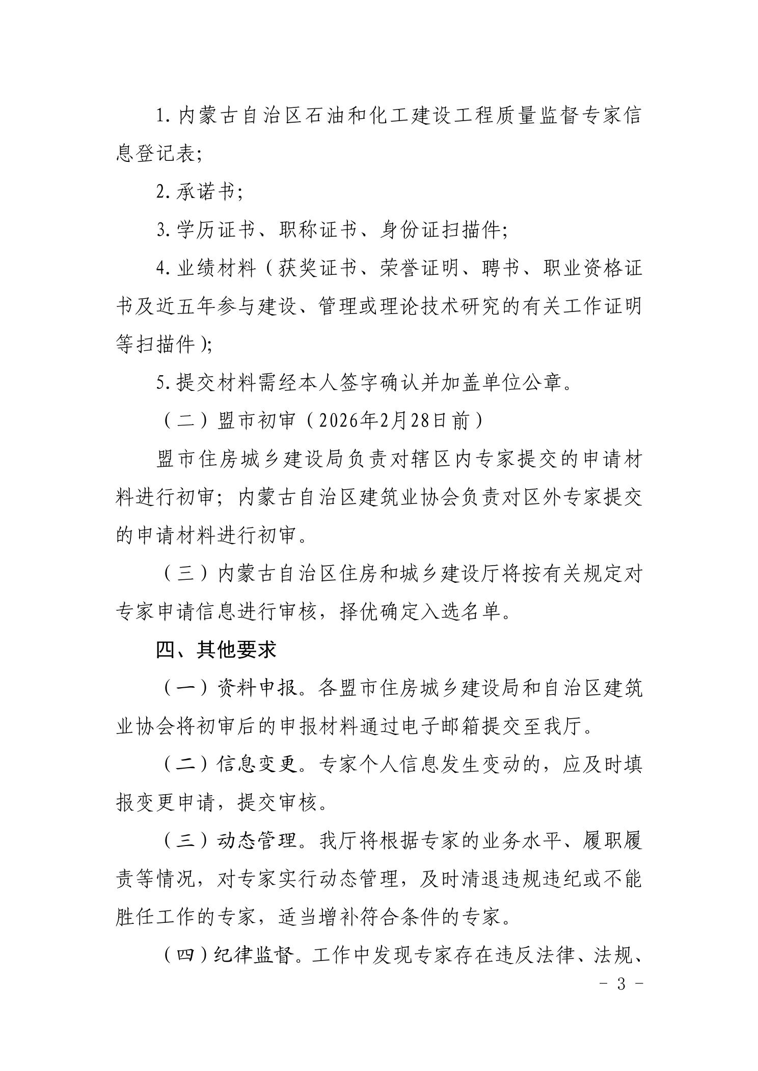
赤峰市住房和城乡建设局关于征集石油和化工建设工程质量技术服务专家的通知
来源: 质安科
发布时间: 2026-01-14 20:08
字号:
大
中
小
石油和化工建设工程技术专家报名表.doc
友情链接
丨
中华人民共和国住房和城乡建设部
内蒙古自治区住房和城乡建设厅
赤峰市人民政府
国务院政策信息
网站地图
主办:赤峰市住房和城乡建设局
承办:赤峰市住房和城乡建设局信息中心
蒙ICP备19002729号-1
政府网站标识码:1504000017
蒙公网安备15040402000169号
联系电话:0476-5890000
地址:赤峰市新城区玉龙大街中段